海南:2026年高职分类招生考试成绩查询公告
来源:海南考试
浏览量:126 2026-04-10 09:17:48

  我省2026年高职分类招生考试文化素质考试评卷和招生院校职业技能考试评分工作已完成,现将考试成绩向考生公布,考生可通过海南省考试局官方网站:http://ea.hainan.gov.cn,凭本人报名序号和密码进入“海南省高职分类招生报名系统”查询成绩。


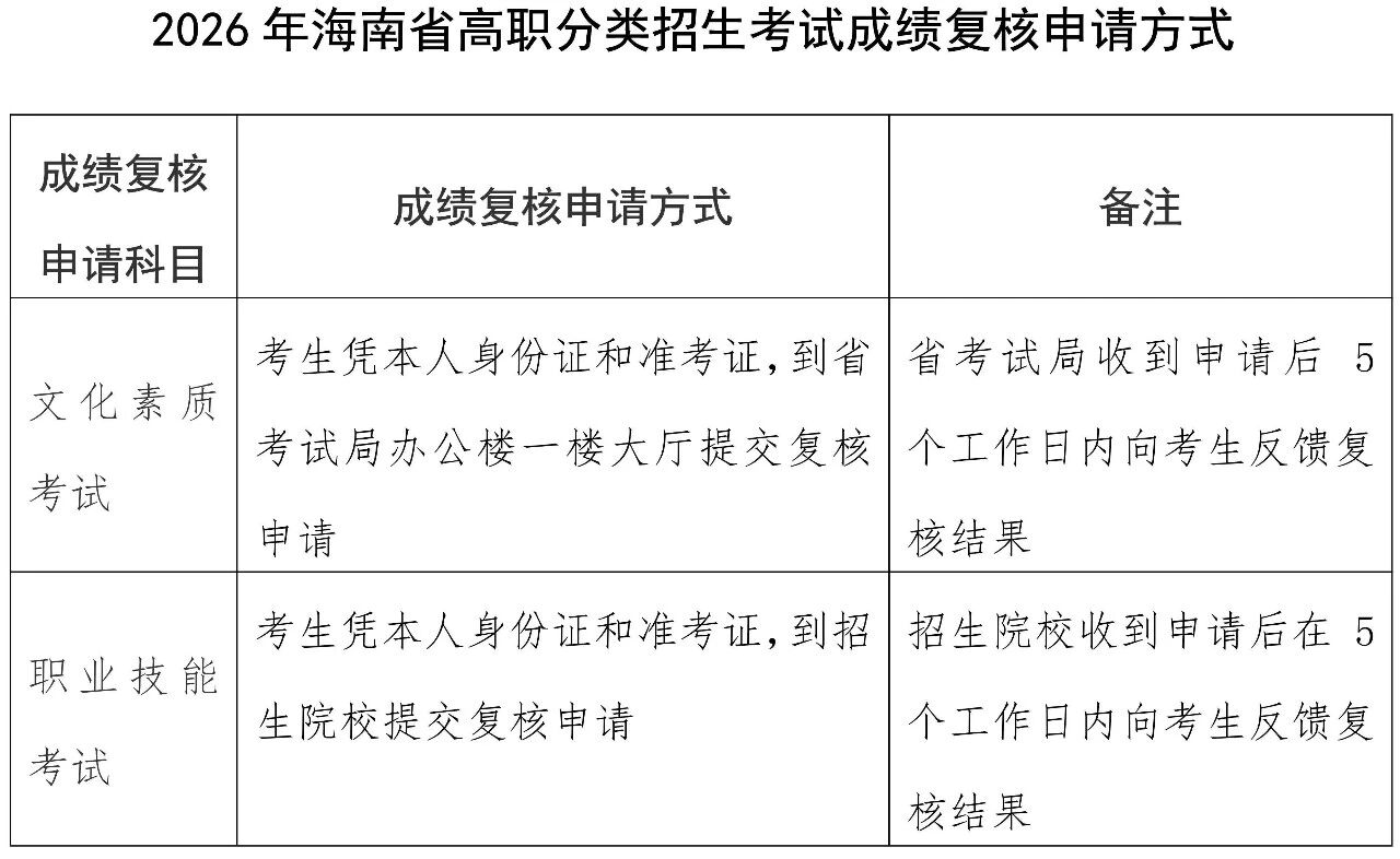
  考生如对本人考试成绩有异议,可于4月9日12:00—4月10日17:00按照成绩复核方式(见附件)申请复核,逾期不再受理。


  附件1.


海南高职招生考试成绩查询


  附件2.


海南高职招生考试成绩查询

免责声明:

本站所提供的内容均来源于网友提供或网络搜集,由本站编辑整理,仅供个人研究、交流学习使用,不涉及商业盈利目的,如涉及版权问题,请联系本站管理员予以更改或删除。
相关推荐: